PISO NACIONAL DA ENFERMAGEM
SECRETARIA DE ESTADO DA SAÚDE
A Lei n.º 14.434/2022 instituiu o Piso Nacional da Enfermagem para enfermeiros(as), técnicos(as) de enfermagem, auxiliares de enfermagem e para parteiras contratados(as): sob o regime da Consolidação das Leis do Trabalho (CLT); para os(as) servidores(as) públicos(as) civis da União, das autarquias e das fundações públicas federais; e para os(as) servidores(as) dos estados, do Distrito Federal e dos municípios e de suas autarquias e fundações.
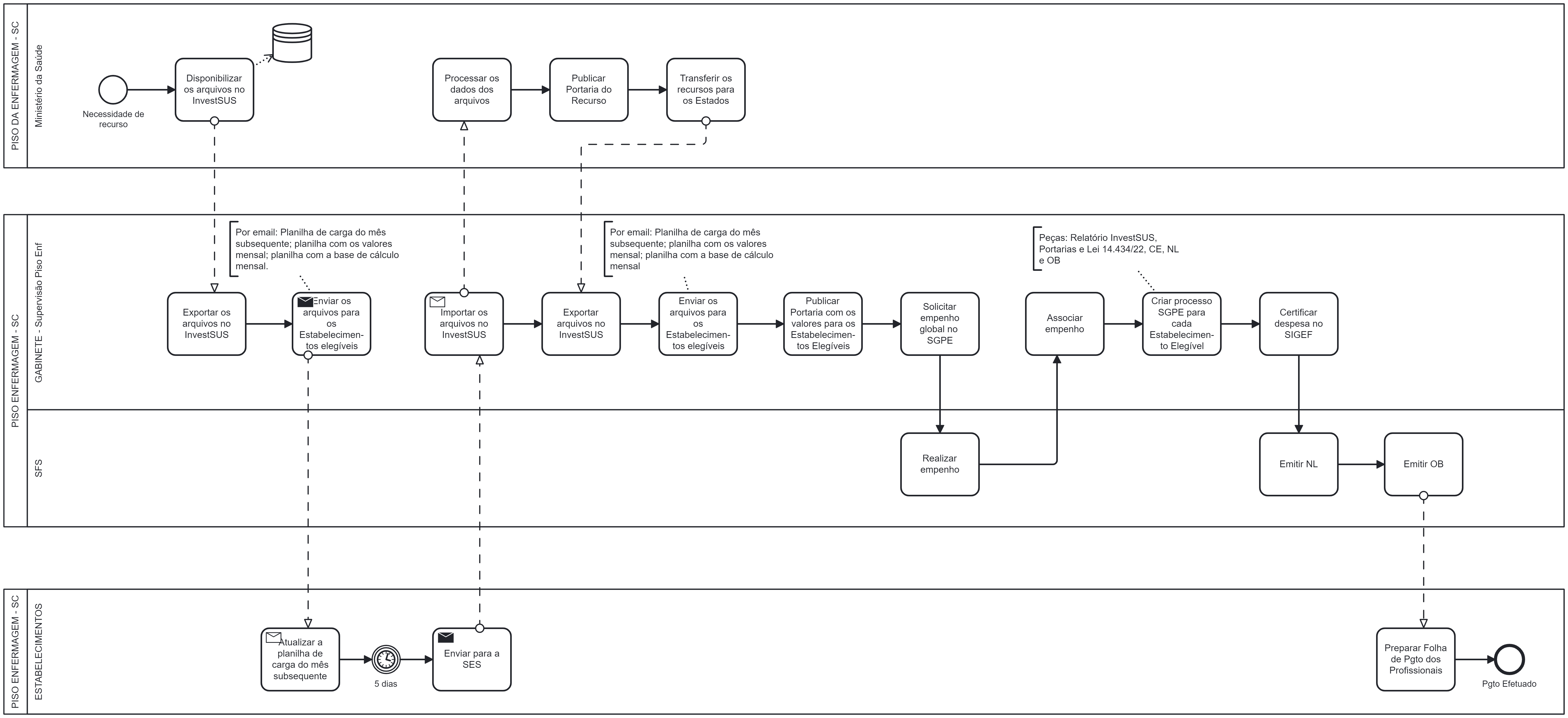
-   Diagrama do Repasse de Recursos do Piso da Enfermagem
 Nota: Modelagem de Processo de Negócio desenvolvida para corrigir falhas e melhorar os processos dentro da Secretaria, colaborando com a gestão de qualidade e conformidade de auditoria dos recursos recebidos da União.
- Relação das Ordens Bancárias sobre o Piso da Enfermagem 24-01-2025
- Relação das Ordens Bancárias sobre o Piso da Enfermagem 18-12-2024
- Relação das Ordens Bancárias sobre o Piso da Enfermagem 13-12-2024
- Relação das Ordens Bancárias sobre o Piso da Enfermagem 21-11-2024
-   Relação das Ordens Bancárias sobre o Piso da Enfermagem 12-05-2024
 Nota: Relação das Ordens Bancárias encaminhadas para pagamentos no dia 12/05/24, conforme Portaria Estadual n° 701, de 05/06/24 que dispõe a relação dos estabelecimentos elegíveis para o recebimento da 6ª parcela de 2024, correspondente à assistência financeira complementar destinada ao cumprimento do piso salarial nacional de enfermeiros, técnicos e auxiliares de enfermagem e parteiras, e os respectivos valores destinados a cada um, conforme anexos e cálculo extraído do sistema investSUS, do Fundo nacional de saúde, para a competência de junho de 2024.
-   Relação das Ordens Bancárias sobre o Piso da Enfermagem 09-04-2024
 Nota: Relação das Ordens Bancárias encaminhadas para pagamentos no dia 09/04/24, conforme Portaria Estadual n° 818, de 30/04/24 que dispõe a relação dos estabelecimentos elegíveis para o recebimento da 5ª parcela de 2024, correspondente à assistência financeira complementar destinada ao cumprimento do piso salarial nacional de enfermeiros, técnicos e auxiliares de enfermagem e parteiras, e os respectivos valores destinados a cada um, conforme anexos e cálculo extraído do sistema investSUS, do Fundo nacional de saúde, para a competência de maio de 2024.
-   Relação das Ordens Bancárias sobre o Piso da Enfermagem 05-04-2024
 Nota: Relação das Ordens Bancárias encaminhadas para pagamentos no dia 05/04/24, conforme Portaria Estadual n° 425, de 03/04/24 que dispõe a relação dos estabelecimentos elegíveis para o recebimento da 4ª parcela de 2024, correspondente à assistência financeira complementar destinada ao cumprimento do piso salarial nacional de enfermeiros, técnicos e auxiliares de enfermagem e parteiras, e os respectivos valores destinados a cada um, conforme anexos e cálculo extraído do sistema investSUS, do Fundo nacional de saúde, para a competência de abril de 2024.
-   Relação das Ordens Bancárias sobre o Piso da Enfermagem 02-04-2024
 Nota: Relação das Ordens Bancárias encaminhadas para pagamentos no dia 02/04/24, conforme Portaria Estadual n° 425, de 03/04/24.
-   Relação das Ordens Bancárias sobre o Piso da Enfermagem 01-03-2024
 Nota: Relação das Ordens Bancárias encaminhadas para pagamentos no dia 01/03/24, conforme Portaria Estadual n° 249, de 27/02/24, que dispõe a relação dos estabelecimentos elegíveis para o recebimento da 2ª parcela de 2024 correspondente à assistência financeira complementar destinada ao cumprimento do piso salarial nacional de enfermeiros, técnicos e auxiliares de enfermagem e parteiras, e os respectivos valores destinados a cada um, conforme relatório e cálculo extraído do Sistema InvestSUS, do Fundo Nacional de Saúde, referente a competência de fevereiro de 2024.
-   Relação das Ordens Bancárias sobre o Piso da Enfermagem 06-02-2024
 Nota: Relação das Ordens Bancárias encaminhadas para pagamentos no dia 05/02/24, conforme Portaria Estadual n° 136, de 31/01/24 e Portaria Estadual nº 152 de 01/02/24 que retifica a anterior, que dispõe a relação dos estabelecimentos elegíveis para o recebimento da 1ª parcela de 2024 correspondente à assistência financeira complementar destinada ao cumprimento do piso salarial nacional de enfermeiros, técnicos e auxiliares de enfermagem e parteiras, e os respectivos valores destinados a cada um, conforme relatório e cálculo extraído do Sistema InvestSUS, do Fundo Nacional de Saúde, referente a competência de janeiro de 2024.
-   Relação das Ordens Bancárias sobre o Piso da Enfermagem 12-01-2024
 Nota: Relação das Ordens Bancárias encaminhadas para pagamentos no dia 03/01/24, conforme Portaria n° 1.138, de 22 de dezembro de 2023, que divulga a relação dos estabelecimentos elegíveis para o recebimento da 5ª parcela correspondente à assistência financeira complementar destinada ao cumprimento do piso salarial nacional de enfermeiros, técnicos e auxiliares de enfermagem e parteiras, e os respectivos valores destinados a cada um, conforme relatório e cálculo extraído do Sistema InvestSUS, do Fundo Nacional de Saúde, referente a competência de dezembro de 2023.
-   Relação das Ordens Bancárias sobre o Piso da Enfermagem 14-11-2023
 Nota: Relação das Ordens Bancárias encaminhadas para pagamentos no dia 13/11/23, conforme Portaria n° 980 de 07 de novembro de 2023, que divulga a relação dos estabelecimentos elegíveis para o recebimento da 3ª parcela correspondente à assistência financeira complementar destinada ao cumprimento do piso salarial nacional de enfermeiros, técnicos e auxiliares de enfermagem e parteiras, e os respectivos valores destinados a cada um, conforme relatório e cálculo extraído do Sistema InvestSUS, do Fundo Nacional de Saúde, referente a competência de outubro de 2023.
-   Relação das Ordens Bancárias sobre o Piso da Enfermagem 26-10-2023
 Nota: Relação das Ordens Bancárias encaminhadas para pagamentos no dia 26/10/2023, conforme Portaria n° 915, de 09 de outubro de 2023, que divulga a relação dos estabelecimentos elegíveis para o recebimento da 2ª parcela correspondente à assistência financeira complementar destinada ao cumprimento do piso salarial nacional da enfermagem, e os respectivos valores destinados a cada um, conforme relatório e cálculo extraído do Sistema InvestSUS, do Fundo Nacional de Saúde, referente ao repasse da correção da 1ª parcela correspondente aos meses de Maio, Junho, Julho e Agosto, bem como o valor da competência Setembro de 2023.
-   Lei 4.124 - 27 de maio de 2024
 Ementa: Dispõe sobre os valores referentes à parcela do mês de maio, de que trata o Título IX-A da Portaria de Consolidação GM/MS nº 6, de 28 de setembro de 2017, relativos ao repasse da assistência financeira complementar referente ao exercício de 2024.
-   Lei Nº 14.434 - DOU - 4 de agosto de 2022 
 Lei Federal sobre o Piso Nacional de Enfermagem.
 Ementa: Altera a Lei nº 7.498, de 25 de junho de 1986, para instituir o piso salarial nacional do Enfermeiro, do Técnico de Enfermagem, do Auxiliar de Enfermagem e da Parteira.
-   Portaria GM/MS Nº 6.272 - 26 de dezembro de 2024
 Ementa: Dispõe sobre os valores referentes à parcela do mês de dezembro, de que trata o Título IX-A da Portaria de Consolidação GM/MS nº 6, de 28 de setembro de 2017, relativos ao repasse da assistência financeira complementar referente ao exercício de 2024.
-   Portaria GM/MS Nº 5.793 - 28 de novembro de 2024
 Ementa: Dispõe sobre os valores referentes à décima terceira parcela do exercício de 2024, de que trata o Título IX-A da Portaria de Consolidação GM/MS nº 6, de 28 de setembro de 2017, relativos ao repasse da assistência financeira complementar.
-   Portaria GM/MS Nº 5.783 - 26 de novembro de 2024
 Ementa: Dispõe sobre os valores referentes à parcela do mês de novembro, de que trata o Título IX-A da Portaria de Consolidação GM/MS nº 6, de 28 de setembro de 2017, relativos ao repasse da assistência financeira complementar referente ao exercício de 2024.
-   Portaria GM/MS Nº 5.638 - 25 de outubro de 2024
 Ementa: Dispõe sobre os valores referentes à parcela do mês de outubro, de que trata o Título IX-A da Portaria de Consolidação GM/MS nº 6, de 28 de setembro de 2017, relativos ao repasse da assistência financeira complementar referente ao exercício de 2024.
-   Portaria 5.424 - 24 de setembro de 2024
 Ementa: Dispõe sobre os valores referentes à parcela do mês de setembro, de que trata o Título IX-A da Portaria de Consolidação GM/MS nº 6, de 28 de setembro de 2017, relativos ao repasse da assistência financeira complementar referente ao exercício de 2024/MS.
-   Portaria 5.287 - 26 de agosto de 2024 
 Ementa: Dispõe sobre os valores referentes à parcela do mês de agosto, de que trata o Título IX-A da Portaria de Consolidação GM/MS nº 6, de 28 de setembro de 2017, relativos ao repasse da assistência financeira complementar referente ao exercício de 2024.
-   Portaria 4.926 - 25 de julho de 2024
 Ementa: Dispõe sobre os valores referentes à parcela do mês de julho, de que trata o Título IX-A da Portaria de Consolidação GM/MS nº 6, de 28 de setembro de 2017, relativos ao repasse da assistência financeira complementar referente ao exercício de 2024.
-   Portaria 4.631 - 27 de junho de 2024
 Ementa: Dispõe sobre os valores referentes à parcela do mês de junho, de que trata o Título IX-A da Portaria de Consolidação GM/MS nº 6, de 28 de setembro de 2017, relativos ao repasse da assistência financeira complementar referente ao exercício de 2024.
-   Portaria 3.622 - 25 de abril de 2024
 Ementa: Dispõe sobre os valores referentes à parcela do mês de abril, de que trata o Título IX-A da Portaria de Consolidação GM/MS nº 6, de 28 de setembro de 2017, relativos ao repasse da assistência financeira complementar referente ao exercício de 2024.
-   Portaria GM/MS Nº 3.416 - 25 de março de 2024
 Ementa: Dispõe sobre os valores referentes à parcela do mês de março, de que trata o Título IX-A da Portaria de Consolidação GM/MS nº 6, de 28 de setembro de 2017, relativos ao repasse da assistência financeira complementar referente ao exercício de 2024.
-   Portaria GM/MS Nº 3.133 - 22 de janeiro de 2024
 Ementa: Dispõe sobre os valores referentes à parcela do mês de janeiro de 2024, de que trata o Título IX-A da Portaria de Consolidação GM/MS nº 6, de 28 de setembro de 2017, relativos ao repasse da assistência financeira complementar referente ao exercício de 2024.
-   Portaria GM/MS Nº 2.634 - 21 de dezembro de 2023
 Ementa: Dispõe sobre os valores referentes à parcela do mês de dezembro de 2023, de que trata o Título IX-A da Portaria de Consolidação GM/MS nº 6, de 28 de setembro de 2017, relativos ao repasse da assistência financeira complementar referente ao exercício de 2023.
-   Portaria GM/MS 2.031 - 28 de novembro de 2023
 Nota: Referente a nona parcela (13º salário) do Piso da Enfermagem.
-   Portaria GM/MS Nº 2.015 - DOU - 27 de novembro de 2023 
 Ementa: Dispõe sobre os valores referentes à parcela do mês de novembro de 2023, de que trata o Título IX-A da Portaria de Consolidação GM/MS nº 6, de 28 de setembro de 2017, relativos ao repasse da assistência financeira complementar referente ao exercício de 2023.
-   Portaria GM/MS Nº 1.677 - DOU - 26 de outubro de 2023  
 Ementa: Altera o Título IX-A da Portaria de Consolidação GM/MS nº 6, de 28 de setembro de 2017, para dispor sobre o repasse da assistência financeira complementar para o pagamento do Piso Salarial aos Profissionais da Enfermagem e dá outras providências.
-   Portaria GM/MS Nº 1.446 - DOU - 29 de setembro de 2023 
 Ementa: Altera a Portaria GM/MS nº 1.355, de 27 de setembro de 2023 e respectivo Anexo, para inclusão do Anexo I e Anexo II, que dispõem sobre os valores a serem repassados referentes à parcela do mês de setembro de 2023 e dá outras providências.
-   Portaria GM/MS Nº 1.355 - DOU - 27 de setembro de 2023 
 Portaria do Ministério da Saúde sobre o Piso Nacional de Enfermagem referente a competência de setembro.
 Ementa: Dispõe sobre sobre os valores referentes à parcela do mês de setembro de 2023, de que trata o Título IX-A da Portaria de Consolidação GM/MS nº 6, de 28 de setembro de 2017, relativos ao repasse da assistência financeira complementar referente ao exercício de 2023.
-   Portaria GM/MS Nº 1.135 - DOU - 16 de agosto de 2023 
 Portaria do Ministério da Saúde sobre o Piso Nacional de Enfermagem
 Ementa: Estabelece os critérios e procedimentos para o repasse da assistência financeira complementar da União destinada ao cumprimento do piso salarial nacional de enfermeiros, técnicos e auxiliares de enfermagem e parteiras e dispõe sobre o repasse referente ao exercício de 2023.
-   Portaria GM/MS Nº 597 - 12 de maio de 2023
 Ementa: Estabelece os critérios e procedimentos para o repasse da assistência financeira complementar da União destinada ao cumprimento do piso salarial nacional de enfermeiros, técnicos e auxiliares de enfermagem e parteiras e dispõe sobre o repasse referente ao exercício de 2023.
-   Portaria N° 1604 - 09 de dezembro de 2024
 Ementa: Divulgar a relação dos estabelecimentos elegíveis para o recebimento da parcela do décimo terceiro de 2024, correspondente a assistência financeira complementar destinada ao cumprimento do piso salarial nacional de enfermeiros, técnicos e auxiliares de enfermagem e parteiras, e os respectivos valores destinados a cada um, conforme relatório e cálculo extraído do sistema investsus, do Fundo nacional de saúde.
-   Portaria N° 1572 - 28 de novembro de 2024
 Ementa: Divulgar a relação dos estabelecimentos elegíveis para o recebimento da parcela de novembro de 2024, correspondente a assistência financeira complementar destinada ao cumprimento do piso salarial nacional de enfermeiros, técnicos e auxiliares de enfermagem e parteiras, e os respectivos valores destinados a cada um, conforme relatório e cálculo extraído do sistema investsus, do Fundo nacional de saúde.
-   Portaria SES Nº1438 - 05 de novembro de 2024
 Ementa: Divulgar a relação dos estabelecimentos elegíveis para o recebimento da parcela de outubro de 2024, correspondente a assistência financeira complementar destinada ao cumprimento do piso salarial nacional de enfermeiros, técnicos e auxiliares de enfermagem e parteiras, e os respectivos valores destinados a cada um, conforme relatório e cálculo extraído do sistema investsus, do Fundo nacional de saúde.
-   Portaria SES 1.305 - 30 de setembro de 2024
 Ementa: divulgar a relação dos estabelecimentos elegíveis para o recebimento da parcela de setembro de 2024, correspondente a assistência financeira complementar destinada ao cumprimento do piso salarial nacional de enfermeiros, técnicos e auxiliares de enfermagem e parteiras, e os respectivos valores destinados a cada um, conforme relatório e cálculo extraído do sistema investsus, do Fundo nacional de saúde.
-   Portaria SES 1.168 - 02 de setembro de 2024
 Ementa: Divulgar a relação dos estabelecimentos elegíveis para o recebimento da parcela de agosto de 2024, correspondente a assistência financeira complementar destinada ao cumprimento do piso salarial nacional de enfermeiros, técnicos e auxiliares de enfermagem e parteiras, e os respectivos valores destinados a cada um, conforme relatório e cálculo extraído do Sistema InvestSUS, do Fundo Nacional de Saúde.
-   Portaria SES 1.031 - 31 de julho de 2024
 Ementa: Divulgar a relação dos estabelecimentos elegíveis para o recebimento da parcela de julho de 2024, correspondente a assistência financeira complementar destinada ao cumprimento do piso salarial nacional de enfermeiros, técnicos e auxiliares de enfermagem e parteiras, e os respectivos valores destinados a cada um, conforme relatório e cálculo extraído do Sistema InvestSUS, do Fundo Nacional de Saúde.
-   Portaria SES 856 - 02 de julho de 2024
 Ementa: Divulgar a relação dos estabelecimentos elegíveis para o recebimento da parcela de junho de 2024, correspondente a assistência financeira complementar destinada ao cumprimento do piso salarial nacional de enfermeiros, técnicos e auxiliares de enfermagem e parteiras, e os respectivos valores destinados a cada um, conforme relatório e cálculo extraído do Sistema InvestSUS, do Fundo Nacional de Saúde.
-   Portaria 701 - 05 de junho de 2024
 Ementa: Divulgar a relação dos estabelecimentos elegíveis para o recebimento da parcela de maio de 2024, correspondente a assistência financeira complementar destinada ao cumprimento do piso salarial nacional de enfermeiros, técnicos e auxiliares de enfermagem e parteiras, e os respectivos valores destinados a cada um, conforme relatório e cálculo extraído do Sistema InvestSUS, do Fundo Nacional de Saúde.
-   Portaria 560 - 30 de abril de 2024
 Ementa: Divulgar a relação dos estabelecimentos elegíveis para o recebimento da parcela de abril de 2024, correspondente a assistência financeira complementar destinada ao cumprimento do piso salarial nacional de enfermeiros, técnicos e auxiliares de enfermagem e parteiras, e os respectivos valores destinados a cada um, conforme relatório e cálculo extraído do Sistema InvestSUS, do Fundo Nacional de Saúde.
-   Portaria SES 425 - 02 de abril de 2024
 Ementa: divulgar a relação dos estabelecimentos elegíveis para o recebimento da 4ª parcela de 2024, correspondente à assistência financeira complementar destinada ao cumprimento do piso salarial nacional de enfermeiros, técnicos e auxiliares de enfermagem e parteiras, e os respectivos valores destinados a cada um, conforme anexos e cálculo extraído do sistema investSUS, do Fundo nacional de saúde, para a competência de abril de 2024.
-   Portaria SES 425 - 02 de abril de 2024
 Ementa: Divulgar a relação dos estabelecimentos elegíveis para o recebimento da parcela de abril de 2024, correspondente a assistência financeira complementar destinada ao cumprimento do piso salarial nacional de enfermeiros, técnicos e auxiliares de enfermagem e parteiras, e os respectivos valores destinados a cada um, conforme relatório e cálculo extraído do Sistema InvestSUS, do Fundo Nacional de Saúde.
-   Portaria SES 249 - 27 de fevereiro de 2024
 Ementa: divulgar a relação dos estabelecimentos elegíveis para o recebimento da 2ª parcela de 2024, correspondente à assistência financeira complementar destinada ao cumprimento do piso salarial nacional de enfermeiros, técnicos e auxiliares de enfermagem e parteiras, e os respectivos valores destinados a cada um, conforme anexos e cálculo extraído do sistema investSUS, do Fundo nacional de saúde, para a competência de fevereiro de 2024.
-   Portaria SES 152 - 01 de fevereiro de 2023
 Ementa: retificação da Portaria SES 136 de 31-01-24.
-   Portaria SES 136 - 31 de janeiro de 2024
 Ementa: divulgar a relação dos estabelecimentos elegíveis para o recebimento da 1ª parcela de 2024, correspondente à assistência financeira complementar destinada ao cumprimento do piso salarial nacional de enfermeiros, técnicos e auxiliares de enfermagem e parteiras, e os respectivos valores destinados a cada um, conforme anexos e cálculo extraído do sistema investSUS, do Fundo nacional de saúde, para a competência de janeiro de 2024.
-   Portaria SES 1.138 - 22 de dezembro de 2023
 Ementa: divulgar a relação dos estabelecimentos elegíveis para o recebimento da 5ª parcela correspondente à assistência financeira complementar destinada ao cumprimento do piso salarial nacional de enfermeiros, técnicos e auxiliares de enfermagem e parteiras, e os respectivos valores destinados a cada um, conforme anexos e cálculo extraído do sistema investSUS, do Fundo nacional de saúde, para a competência de dezembro de 2023.
-   Portaria SES 1.067 - 06 de dezembro de 2023
 Ementa: divulgar a relação dos estabelecimentos elegíveis para o recebimento da 4ª parcela correspondente à assistência financeira complementar destinada ao cumprimento do piso salarial nacional de enfermeiros, técnicos e auxiliares de enfermagem e parteiras, e os respectivos valores destinados a cada um, conforme anexos e cálculo extraído do sistema investSUS, do Fundo nacional de saúde, para a competência de novembro e 13º salário de 2023.
-   Portaria SES Nº 980 - DOE - 07 de novembro de 2023 
 Ementa: divulgar a relação dos estabelecimentos elegíveis para o recebimento da 3ª parcela correspondente à assistência financeira complementar destinada ao cumprimento do piso salarial nacional de enfermeiros, técnicos e auxiliares de enfermagem e parteiras, e os respectivos valores destinados a cada um, conforme relatório e cálculo extraído do sistema investsUs, do Fundo nacional de saúde, para a competência de outubro de 2023.
-   Portaria SES Nº 915 - DOE - 09 de outubro de 2023 
 Segunda parcela (única) com 124 estabelecimentos elegíveis.
 NOTA: Em relação à continuidade dos repasses financeiros acerca do cumprimento do Piso Nacional da Enfermagem, informamos que as informações foram encaminhadas por esta Pasta ao Ministério da Saúde no prazo estabelecido, de modo que os pagamentos serão realizados aos prestadores até o dia 31/10/2023.
-   Portaria SES Nº 921 - DOE - 11 de outubro de 2023 
 Sexta relação com 1 estabelecimento elegível.
-   Portaria SES Nº 859 - DOE - 20 de setembro de 2023 
 Quinta relação com 1 estabelecimento elegível
 Portaria nº 859/2023 - Pagamento realizado no dia: 22/09/23.
-   Portaria SES Nº 854 - DOE - 19 de setembro de 2023 
 Quarta relação com 5 estabelecimentos elegíveis.
 Portaria nº 854/2023 - Pagamentos realizados no dia: 20/09/23.
-   Portaria SES Nº 846 - DOE - 15 de setembro de 2023 
 Terceira relação com 34 estabelecimentos elegíveis.
 Portaria nº 846/2023 - Pagamentos realizados nos dias: 20/09/23 e 21/09/23;
-   Portaria SES Nº 838 - DOE - 12 de setembro de 2023 
 Segunda relação com 18 estabelecimentos elegíveis.
 Portaria nº 838/2023 - Pagamentos realizados no dia: 19/09/23;
-   Portaria SES Nº 821 - DOE - 06 de setembro de 2023 
 Primeira relação com 51 estabelecimentos elegíveis
 Portaria nº 821/2023 - Pagamentos realizados nos dias: 13/09/23 e 14/09/23;
-   Portaria SES Nº 818 - DOE - 04 de setembro de 2023 
 Regulamento para pagamento do piso nacional de enfermagem em Santa Catarina.
 Ementa: Dispõe sobre a transferência da assistência financeira complementar do Ministério da Saúde destinada ao cumprimento do piso salarial nacional de enfermeiros, técnicos e auxiliares de enfermagem e parteiras, e estabelece outras providências.
 
				
