NOVAS REGRAS PARA SUBMISSÃO DE PROJETO DE PESQUISAS

Caro pesquisador / pessoas interessadas em realizar pesquisas envolvendo seres humanos no Hospital Infantil Joana de Gusmão (HIJG).

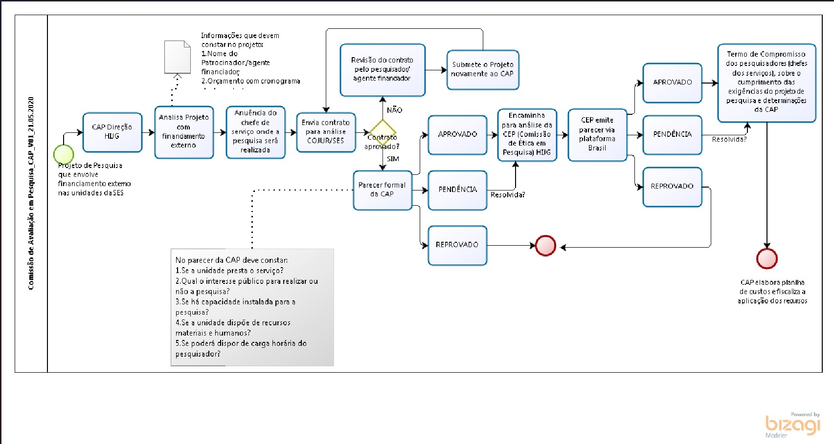
Em março de 2019 a Secretaria Estadual de Saúde de Santa Catarina (SES-SC) publicou no Diário Oficial do Estado de Santa Catarina de 18.03.2019 - Nº 20.976, a Portaria n° 213 de 15/03/2019, que criou a Comissão de Avaliação de Pesquisas – CAP. Ela estabelece que TODOS OS PROJETOS DE PESQUISA COM FINANCIAMENTO EXTERNO a serem desenvolvidos nas Unidades de Saúde vinculadas a SES-SC têm que ser avaliados e aprovados por essa Comissão, ANTES de submetê-los à avaliação ética dos Comitês de Ética em Pesquisa (CEPs) das respectivas instituições.

Assim sendo, o CEP-HIJG orienta os pesquisadores a, previamente à postagem dos protocolos de pesquisa na Plataforma Brasil (PB), submeterem os projetos à CAP-HIJG, cujo contato encontra-se descrito abaixo.

Somente após a aprovação da CAP-HIJG, os protocolos de pesquisa serão aceitos por esse CEP. Ademais, o documento de aprovação da CAP-HIJG passa a ser documento obrigatório a ser postado na Plataforma Brasil (PB) juntamente com os demais documentos da sua pesquisa.

Ressalta-se que essas orientações são válidas APENAS PARA PESQUISAS QUE ENVOLVEM FINANCIAMENTOS EXTERNOS ÀS UNIDADES DA SES.

CAP-HIJG
Telefone: 48-3664-3154
E-mail: Este endereço de email está sendo protegido de spambots. Você precisa do JavaScript ativado para vê-lo.